Upgrade Your Business: Salesforce for Travel & Hospitality

Upgrade Your Business: Salesforce for Travel & Hospitality

Introduction

Travellers today expect more than destinations—they expect seamless experiences. Whether booking a vacation, managing loyalty programs, or handling a delayed flight, customers want fast, hyper-personalised, and efficient service. For companies in the travel and hospitality space—airlines, hotels, resorts, cruise lines, travel agencies—this expectation is both a challenge and an opportunity.

Salesforce is uniquely positioned to meet this demand. According to a 2024 Forrester report, 72% of travel companies using Salesforce Experience Cloud improved customer satisfaction scores within the first 12 months. Why? Because Salesforce enables deep customer understanding, real-time engagement, and agile operations—at scale.

Whether you’re a global airline or a boutique travel agency, Salesforce provides a robust digital architecture to unify bookings, service interactions, marketing campaigns, and mobile experiences. When deployed right, Salesforce becomes the control tower for all customer journeys.

What is Travel, Hospitality & Transportation Solution in Salesforce?

Salesforce offers a comprehensive solution tailored for the travel, Hospitality and transportation industries. By providing a unified platform for managing customer interactions, sales, marketing, and service, businesses can deliver exceptional customer experiences, streamline operations, and drive growth. With features like personalised marketing, loyalty program management, and data-driven insights, Salesforce empowers organisations to understand customer preferences, optimise resources, and build lasting relationships in these dynamic sectors.

Salesforce for Travel & Hospitality is not a standalone product but a tailored combination of Salesforce solutions—optimised to meet the unique needs of travel providers. It leverages Salesforce’s Customer 360 vision, providing a unified view of each traveller across booking, service, marketing, and loyalty.

Why Use Travel, Hospitality & Transportation Solutions in Salesforce?

Salesforce’s Travel, Hospitality, and Transportation solution empowers businesses to deliver exceptional customer experiences, optimize operations, and drive growth. By providing a unified platform for managing customer interactions, sales, service, and marketing, Salesforce enables companies to gain valuable insights, personalize offerings, and streamline processes. Its industry-specific features, such as reservation management, inventory control, and route optimization, coupled with AI-driven capabilities, help businesses thrive in a competitive market.

Key Industry Applications


1. Travel:

The Travel industry is undergoing a profound transformation driven by evolving customer expectations and technological advancements. Personalised experiences are now essential, and travel companies must innovate to stay competitive. Salesforce provides the tools and insights necessary to navigate this dynamic landscape, enabling businesses to deliver seamless, personalised experiences across every touchpoint. For instance, a major travel agency used Salesforce to enhance its customer journey management, leading to a 25% increase in customer satisfaction scores. Salesforce helps travel companies build lasting relationships with their customers, ensuring they exceed expectations in an increasingly digital world.

2. Hospitality:

The Hospitality industry is also experiencing a digital transformation, reshaping guest interactions and operational management. Salesforce is at the forefront of this evolution, offering solutions that empower hospitality providers to deliver personalised, seamless, and memorable experiences. For example, a luxury hotel chain integrated Salesforce to manage guest preferences and streamline check-in processes, resulting in a 30% reduction in check-in times. Salesforce enhances guest engagement, optimises back-end processes, and helps hotels and resorts stay competitive in a rapidly changing market.

3. Transportation:

In the fast-paced world of Transportation, staying ahead requires efficient logistics and a deep understanding of customer needs. Salesforce offers a robust solution tailored to the transportation industry, streamlining operations, enhancing customer experiences, and driving growth. Whether managing global supply chains or coordinating passenger travel, Salesforce’s integrated platform allows transportation companies to optimise every aspect of their business. For instance, a major freight logistics company used Salesforce to improve route planning and real-time tracking, leading to a 20% increase in delivery efficiency.

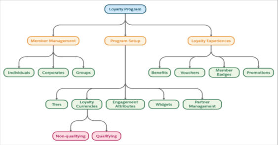
Travel & Hospitality Loyalty Management Solution Architecture

The Travel & Hospitality Loyalty Management Solution Architecture illustrates the interconnected components and data flow within a loyalty program. At its core is Salesforce, managing customer data, loyalty programs, and interactions. It integrates seamlessly with various systems like Commerce, Marketing, and Service for a comprehensive view of customer journeys. Data flows between these components, enabling personalised marketing, targeted offers, and enhanced customer experiences. Additionally, external data sources such as Travel and Hospitality Data Sources provide a holistic view of customer behaviour and preferences, empowering businesses to create effective loyalty programs and drive engagement.

Key Features

The architecture depicted in the image highlights several key features:

1. Unified Customer View:

 

  • Centralised Data Management: Consolidate customer data from various touchpoints into a single platform, providing a 360-degree view of each customer.
  • Personalisation: Use customer data to create personalised experiences, such as tailored recommendations, targeted marketing campaigns, and customised service offerings.

2. Loyalty Management:

 

  • Customizable Loyalty Programs: Design and manage loyalty programs that reward customers based on their interactions, preferences, and purchase history.
  • Real-Time Rewards: Offer real-time rewards and incentives, encouraging repeat business and enhancing customer loyalty.

3. Advanced Analytics and Insights:

 

  • Data-Driven Decision Making: Utilise AI-driven analytics to uncover trends, optimise pricing strategies, and predict customer behaviour.
  • Operational Efficiency: Analyse operational data to improve logistics, streamline operations, and reduce costs.

4. Marketing Automation:

 

  • Targeted Campaigns: Use Salesforce Marketing Cloud to create and execute highly targeted marketing campaigns across multiple channels, including email, social media, and mobile.
  • Customer Segmentation: Segment customers based on behaviour, preferences, and demographics for more effective marketing.

5. Seamless Integration:

 

  • System Interoperability: Integrate with existing systems such as Property Management Systems (PMS), Global Distribution Systems (GDS), and payment gateways to ensure seamless data flow and operational efficiency.
  • Third-Party Integrations: Connect with external partners and data sources to enrich customer profiles and enhance service offerings.

6. Omnichannel Service:

 

  • Consistent Customer Support: Provide consistent customer support across various channels, including phone, email, chat, and social media, ensuring a seamless customer experience.
  • Self-Service Options: Empower customers with self-service portals and mobile apps for booking, managing reservations, and accessing loyalty program information.

7. Mobile Capabilities:

 

  • Mobile-Optimised Platform: Ensure that Salesforce is accessible on mobile devices, allowing staff to manage customer interactions and operations on the go.
  • Mobile-First Customer Experiences: Provide customers with mobile-friendly interfaces for booking, checking in, and receiving real-time updates.

8. AI and Automation:

 

  • Predictive Intelligence: Use AI tools like Salesforce Einstein to predict customer needs, recommend actions, and automate routine tasks.
  • Automation: Automate repetitive processes such as booking confirmations, itinerary updates, and customer follow-ups, freeing up staff to focus on high-value tasks.

9. Operational Excellence:

 

  • Resource Optimisation: Use Salesforce to optimise resources, such as managing room availability, scheduling staff, and allocating transportation assets efficiently.
  • Logistics Management: Track shipments, manage fleet operations, and monitor real-time logistics data to ensure timely and efficient service delivery.


10. Scalability and Flexibility:

 

  • Adaptable Architecture: Easily scale the Salesforce platform to accommodate business growth and evolving customer demands.
  • Customisation: Customise Salesforce features to meet specific business needs, ensuring the platform grows with your business.


11. Security and Compliance:

 

  • Data Security: Protect sensitive customer data with Salesforce’s robust security features, including encryption, user authentication, and role-based access control.
  • Regulatory Compliance: Ensure compliance with industry regulations such as GDPR and CCPA, with built-in tools to manage data privacy and consent.


These features collectively contribute to creating a robust and effective loyalty management solution that drives customer satisfaction and business growth in the travel and hospitality industry.

Sales and Revenue Growth with Salesforce

Salesforce offers a comprehensive suite of tools to drive sales and revenue growth in the transportation and hospitality industries. By leveraging its capabilities, businesses can optimise sales processes, improve forecasting, and maximise revenue potential.

1. Salesforce tools for driving sales:

Salesforce tools for driving sales include Sales Cloud, which provides a centralised platform for managing leads, opportunities, and customer interactions. Sales reps can access essential information, automate tasks, and prioritise deals effectively. Additionally, Salesforce can integrate with customer communication channels, enabling personalised outreach and relationship building.

2. Revenue management and forecasting:

Revenue management and forecasting are critical for business success. Salesforce provides advanced analytics and forecasting tools to help businesses optimise pricing, inventory, and resource allocation. By analysing historical data and market trends, organisations can make informed decisions to maximise revenue and profitability.

3. Cross-selling and upselling opportunities:

Cross-selling and upselling opportunities can significantly boost revenue. Salesforce helps identify opportunities by providing a comprehensive view of customer interactions, purchase history, and preferences. With this information, sales teams can recommend additional products or services that align with customer needs, increasing average order value.

By harnessing the power of Salesforce, transportation and hospitality businesses can streamline sales operations, improve forecasting accuracy, and unlock new revenue streams.

Customer Retention and Loyalty Programs

1. Building loyalty programs using Salesforce CRM:

Salesforce provides a robust platform to construct and manage effective loyalty programs. By leveraging customer data, businesses can segment customers, create tiered loyalty levels, and define reward structures. Salesforce also allows for seamless integration with payment gateways and point-of-sale systems, ensuring accurate tracking of customer purchases and reward redemptions.

2. Enhancing repeat business with personalised offers and Rewards:

Personalised offers and rewards are key to driving repeat business. Salesforce enables businesses to create targeted campaigns based on customer preferences, purchase history, and behaviour. By understanding customer needs and preferences, companies can deliver highly relevant offers and incentives, increasing customer satisfaction and loyalty.

3. Strategies for improving customer retention in travel and hospitality:

  • Personalised experiences: Leverage Salesforce to create tailored experiences for customers based on their preferences and past interactions.

  • Exceptional customer service: Utilise Salesforce to track customer interactions and resolve issues promptly, building trust and loyalty.

  • Loyalty program benefits: Offer compelling rewards and benefits that align with customer desires, encouraging repeat business.

  • Feedback and improvement: Use Salesforce to gather customer feedback and implement changes to enhance the customer experience.

  • Competitive pricing: While not solely a Salesforce function, competitive pricing is essential for retaining customers.

     

By combining Salesforce’s capabilities with effective loyalty program strategies, transportation and hospitality businesses can significantly improve customer retention and drive long-term growth.

Key Benefits

1. Enhancing Customer Experience with Salesforce:

 

  • Personalised Interactions:
    With this understanding, companies can deliver tailored recommendations and proactive support, improving the overall customer experience.

  • Enhanced Customer Understanding:
    Salesforce CRM helps transportation and hospitality businesses gain deep insights into customer preferences, behaviors, and journey touchpoints.
  • Unified Customer Data:
    Salesforce unifies customer data across multiple channels, offering a 360-degree view that helps businesses anticipate and meet customer needs.

  • Streamlined Booking and Reservations:
    The platform simplifies booking and reservation processes, ensuring a smooth and hassle-free experience for customers.

  • Real-Time Inventory Updates:
    Automated workflows and live inventory updates allow customers to book, modify, and access itinerary details with ease.

  • Frictionless Customer Journey:
    By removing bottlenecks and inefficiencies, Salesforce helps businesses deliver consistent, high-quality service at every customer touchpoint.

  • Increased Loyalty and Repeat Business:
    Exceptional service enabled by Salesforce fosters customer loyalty and encourages repeat business.

2. Optimising Operations with Salesforce:

 

Salesforce in Transportation Logistics:

 

  • Enables real-time tracking of shipments for improved visibility and coordination.

  • Optimises delivery routes to enhance operational efficiency and reduce fuel costs.

  • Automates dispatch and delivery scheduling, minimising manual workload.

  • Provides a unified platform to manage fleets, drivers, and cargo in one place.

  • Helps reduce operational costs through automation and data-driven insights.

  • Improves customer satisfaction with timely updates and efficient delivery tracking.

Salesforce in the Hospitality Sector:

 

  • Automates repetitive tasks like reservations, check-ins, and guest service requests.

  • Centralises customer data to enable personalised guest experiences and targeted services.

  • Optimises room assignments and streamlines housekeeping management.

  • Offers integration with property management systems (PMS), point-of-sale (POS) systems, and other key tools.

  • Creates a unified operational ecosystem for improved coordination and efficiency.

  • Enhances overall guest satisfaction and operational agility through smarter workflows.

3. Data-Driven Decisions and Insights:


Salesforce provides a robust analytics platform that empowers transportation and hospitality businesses to make data-driven decisions.

By harnessing the power of real-time data tracking and reporting, organisations can uncover valuable insights into customer behaviour, operational efficiency, and market trends.

Salesforce analytics offer a comprehensive view of business performance, allowing for in-depth analysis of key metrics and identification of areas for improvement. Whether it’s optimising flight schedules based on passenger demand, predicting hotel occupancy rates, or analysing customer preferences, Salesforce provides the tools to turn data into actionable strategies. By leveraging these insights, businesses can enhance customer satisfaction, increase revenue, and gain a competitive edge.

4. Marketing Strategies for Growth:


Salesforce Marketing Cloud offers a powerful platform for driving growth in the transportation and hospitality industries. By leveraging its capabilities, businesses can create highly targeted campaigns that resonate with their audience and enhance brand visibility.

1. Leveraging Salesforce Marketing Cloud for targeted campaigns:

  • Utilises rich customer data to segment audiences effectively.

  • Enables personalisation of messages based on user behaviour, preferences, and history.

  • Supports multi-channel engagement including email, SMS, social media, and mobile apps.

  • Delivers consistent and relevant content across all touchpoints.

  • Enhances customer experience through timely, tailored communication.

  • Builds stronger relationships, increases engagement, and drives higher conversion rates.

2. Enhancing brand visibility with Salesforce:

  • Integrates seamlessly with major social media platforms for active brand monitoring.

  • Enables real-time customer engagement and community interaction.

  • Helps businesses identify and nurture brand advocates.

  • Provides advanced analytics and performance tracking for marketing campaigns.

  • Supports continuous optimisation by offering insights into audience behaviour and campaign effectiveness.

  • Empowers marketing teams to refine strategies for maximum brand exposure.

Real-World Use Cases

1. Luxury Hotel Chain:

 

  • Challenge: Low direct bookings, high dependency on OTAs.
  • Solution: Implemented Marketing Cloud with AI-driven personalisation, targeting guests based on past stays and preferences. Launched email and SMS campaigns promoting exclusive offers and loyalty rewards.
  • Result: Increased direct bookings by 40% within six months, reducing OTA commissions and enhancing brand loyalty.


2. Travel Agency:

  • Challenge: Inefficient customer service and poor retention.
  • Solution: Deployed Service Cloud Voice and AI chatbots to handle common inquiries, automate follow-ups, and assist agents with real-time insights.
  • Result: Reduced response time by 60%, improved resolution rates, and increased repeat customers by 25% due to enhanced customer engagement.


Conclusion

The travel and hospitality industry is in a state of rapid transformation. Personalized, real-time, and connected experiences are no longer optional—they’re essential. Salesforce offers the digital foundation to deliver these experiences with unmatched agility and intelligence.

From unifying loyalty data to automating service during disruptions, Salesforce empowers your teams to move faster and serve better. The ROI? Happier guests, more repeat business, and lower operational friction.

Next Step: Test your loyalty program logic in Salesforce sandbox using rule-based simulations. Identify key integrations (e.g., booking engines, mobile apps) and build your Customer 360 foundation.

Strategic Tip: Scale your transformation by integrating Tableau for operational dashboards and MuleSoft for system orchestration. Let Salesforce be your co-pilot as you chart a future of intelligent, guest-centric travel.

 

Contact Us

We would love to hear from you Please feel free to send us a message via the form

DMCA.com Protection Status