Introduction
In the fast-paced world of legal services, efficiency and organization are paramount. Advologix, a robust legal operations and case management solution, aims to streamline these aspects, enhancing productivity and client satisfaction.
Did you know that 60% of legal professionals struggle with inefficient workflows, redundant data entry, and disorganized case management? Legal teams often juggle multiple software solutions to manage clients, documents, and case progress. Advologix, a Salesforce-native legal practice management solution, simplifies this complexity by centralizing all operations into one platform.
Advologix is a cloud-based legal case management system built on Salesforce, designed for law firms, in-house legal teams, and government agencies. It combines matter management, document automation, time tracking, and compliance tools in a single, integrated environment. By leveraging Salesforce’s powerful automation and analytics capabilities, Advologix helps legal teams operate more efficiently, reducing administrative overhead and enhancing collaboration.
What is Advologix?
Advologix is a comprehensive legal practice management platform designed to optimize various facets of legal operations. By integrating seamlessly with Salesforce, Advologix offers a suite of tools tailored to meet the unique needs of law firms, ranging from case management to time tracking and billing
Why Advologix Stands Out:
- Salesforce-Native Advantage: Unlike standalone legal management tools, Advologix leverages Salesforce’s security, automation, and AI-driven insights to provide an advanced legal tech ecosystem.
- Customization & Scalability: While competitors like Clio and MyCase offer legal case management, Advologix provides deeper customization, integration with CRM functionalities, and enterprise-grade analytics.
- AI & Automation Features: With Salesforce Einstein AI integration, Advologix enables predictive analytics for case outcomes and automated workflow triggers.
- Regulatory Compliance: Built-in compliance tracking ensures adherence to CCPA, GDPR, and ABA standards, making it a top choice for firms handling sensitive data.
Key Features of Advologix
1. Matter Management
- Centralized matter database for easy access and organization.
- Customizable matter templates to suit different case types.
- Matter-specific dashboards for quick insights.
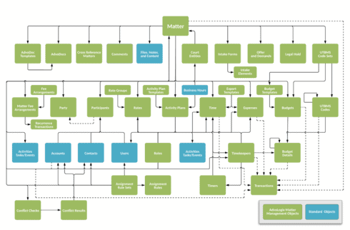
The matter management Data Model in Advologix, built on the Salesforce platform, provides a comprehensive and flexible solution for legal practice management. It covers essential components such as matter details, parties involved, documents, tasks, time and billing, expenses, and communication logs, all of which are integral to effective matter management. With its robust integration capabilities, customization options, and scalability, Advologix helps legal firms streamline their operations and improve overall efficiency.
Matter Management Functional Hierarchy:
![]()
The Matter Hierarchy quickly displays a matter’s parent and child relationships to other matters in your organization. Matter relationships are a result of the assignment of a parent matter on the matter’s page layout or by creating Cross Reference Matters.
Matter Hierarchy Display Controls:
The following options are available when viewing the matter hierarchy:
- Maximize the browser’s display viewing area.
- Toggle to the list view mode.
- Toggle to the map view mode.
- When in map viewing mode, this option toggles between tree view and scatter view.
- Select the type of matters and matter relationships to display.
Matter Hierarchy List View:
![]()
The Matter Hierarchy is a quick way to view all matters related to the current matter. Relationships are established by virtue of the Parent Matter field value assignment on the matter or by virtue of a cross-reference.
The hierarchy displayed above is for the matter labeled ACME vs State of Florida.
- The section in green (1) displays all of the matter relationships directly related to the matter.
- The section in red (2) displays the Cross References Matters. These cross-references will be related to the matter in a method other than parent or child.
- The section in blue (3) displays the parent and child relationships of the matter. These relationships include both parent matter assignments and parent-child cross references.
Matter Hierarchy Map View:
![]()
![]()
The map view graphically explores the relationships a matter has with other matters within your organization. In this view, lineage goes back to the grandparent level and displays their sibling children and their children (the current matter’s siblings).
The map can be displayed in either of two viewing modes, Tree or Scatter. Tree view is similar to a genealogy chart while scatter view presents a centralized map similar to the participation maps.
2. Case Management
Advologix provides a robust case management system designed to help law firms organize and manage their cases efficiently. This system includes several features that streamline case-related tasks:
- Comprehensive Case Records: Maintain detailed records of each case, including case notes, contact information, and important dates. This ensures that all relevant information is easily accessible.
- Case Tracking: Monitor the progress of cases with real-time updates. Track deadlines, court dates, and other critical milestones to ensure timely case management.
- Automated Workflows: Automate repetitive tasks and standardize procedures to increase efficiency. Customizable workflows help ensure consistency in case handling.
- Collaboration Tools: Facilitate collaboration among team members with shared case files and communication tools. This enhances teamwork and improves case outcomes.
3. Document Management
The document management capabilities of Advologix ensure that all legal documents are organized, secure, and easily accessible:
- Centralized Document Repository: Store all case-related documents in a central location. This makes it easy to retrieve documents when needed.
- Document Version Control: Keep track of document revisions with version control features. This ensures that the latest version of a document is always available.
- Secure Document Sharing: Share documents securely with clients and colleagues. Advologix uses encryption and access controls to protect sensitive information.
- Document Templates: Use pre-built templates for common legal documents to save time and ensure consistency.

4. Task Management
Advologix simplifies task management by providing tools to create, assign, and track tasks:
- Task Creation: Easily create tasks related to specific cases or general administrative work. Tasks can include deadlines, priorities, and detailed descriptions.
- Task Assignment: Assign tasks to team members and monitor their progress. This ensures that all tasks are completed on time and that responsibilities are clear.
- Task Alerts: Receive notifications and alerts for upcoming deadlines and overdue tasks. This helps prevent important tasks from slipping through the cracks.
- Task Tracking: Use dashboards and reports to track task completion and productivity. This provides insights into team performance and helps identify areas for improvement.

5. Time and Billing
Advologix offers comprehensive time and billing features to help law firms manage their finances effectively:
- Time Tracking: Record billable hours accurately with time-tracking tools. Time entries can be linked to specific cases and tasks.
- Billing Rates: Set customizable billing rates for different services and clients. This ensures accurate and transparent billing.
- Invoice Generation: Generate detailed invoices based on time entries and expenses. Invoices can be customized with the firm’s branding and payment terms.
- Payment Tracking: Track payments and outstanding invoices to manage cash flow effectively. This helps ensure that the firm gets paid promptly for its services.
6. Client Management
Advologix enhances client management by providing tools to organize and maintain client information:
- Client Profiles: Create detailed profiles for each client, including contact information, case history, and communication logs. This ensures that all client information is centralized and up-to-date.
- Client Communication: Use built-in communication tools to interact with clients. This includes email integration, secure messaging, and appointment scheduling.
- Client Portal: Provide clients with access to a secure portal where they can view case updates, documents, and invoices. This enhances transparency and client satisfaction.
- Client Insights: Analyze client data to gain insights into client relationships and case outcomes. This helps improve client service and identify opportunities for growth.
7. Customization and Scalability
Advologix is designed to be customizable and scalable to meet the unique needs of any law firm:
- Customizable Workflows: Tailor workflows to match the firm’s specific processes and practices. This ensures that the platform aligns with the firm’s operations.
- Scalable Solution: Advologix can grow with the firm, accommodating an increasing number of users, cases, and documents. This makes it suitable for firms of all sizes.
- Integration Capabilities: Integrate Advologix with other tools and platforms to enhance its functionality. This includes accounting software, email platforms, and more.
![]()
8. User Experience
Advologix prioritizes user experience with an intuitive interface and accessibility features:
- Easy-to-Use Interface: The platform is designed to be user-friendly, with a clean and intuitive interface. This reduces the learning curve and increases adoption rates.
- Mobile Accessibility: Access Advologix from mobile devices, allowing legal professionals to manage their operations on the go. This flexibility enhances productivity.
- Personalized Dashboards: Customize dashboards to display the most relevant information. This helps users stay organized and focused on their tasks.
9. Security Features
Data security is a top priority for Advologix, ensuring that all sensitive information is protected:
- Data Encryption: Advologix uses encryption to protect data both in transit and at rest. This ensures that information is secure from unauthorized access.
- Access Controls: Implement granular access controls to restrict data access based on user roles and permissions. This ensures that only authorized personnel can access sensitive information.
- Compliance: Advologix complies with industry standards and regulations, including GDPR and HIPAA. This ensures that the platform meets legal and ethical requirements.
- Audit Trails: Maintain detailed audit trails to track user activity and document changes. This enhances accountability and provides a record of all actions taken within the platform.
What is matter management vs case management?
Legal Matters:
Matter management specifically refers to handling legal matters or cases within a law firm or legal department. A matter could be any legal issue or project, such as a lawsuit, a contract negotiation, or a compliance issue.
General Case Handling:
Case management in Advologix is broader and can refer to managing any type of case, not just legal matters. This can include customer service cases, support tickets, or other non-legal issues.
Real-World Use Cases:
Industry | Challenge | Advologix Solution | Impact |
Law Firm | Slow case tracking | Centralized dashboard for cases | 25% faster case resolution |
Corporate | Compliance risk in contracts | Automated legal compliance rules | Reduced contract errors by 40% |
Government | Document approval bottlenecks | AI-driven document automation | 30% faster approval workflows |
Expert Tips for Optimizing Advologix:
Best Practices for Legal Teams:
✅ Use custom objects for industry-specific case tracking.
✅ Leverage Salesforce Flows for automated client intake.
✅ Enable AI-based case insights for predictive litigation strategies.
Common Mistakes to Avoid:
❌ Ignoring security settings—Ensure field-level encryption is active.
❌ Skipping sandbox testing—Always test workflow automations in a safe environment.
Conclusion:
Advologix is transforming legal operations with AI-driven case management, workflow automation, and enterprise security. By leveraging Salesforce’s robust infrastructure, legal teams can enhance efficiency, reduce compliance risks, and streamline client interactions.
Advologix leverages the robust capabilities of Salesforce to deliver a powerful, scalable legal practice management solution. By integrating case management, document management, client management, time and billing, and advanced reporting into one platform, Advologix helps legal professionals enhance efficiency, improve client service, and drive growth. Whether you’re a solo practitioner or part of a large legal team, Advologix provides the tools and flexibility needed to manage your practice effectively.
Contact Us
We would love to hear from you Please feel free to send us a message via the form