Introduction
In the media and entertainment industry, selling has evolved far beyond mere ad placements and airtime packages. With fragmented audiences, multiple digital platforms, subscription models, and advertiser demand for real-time analytics, media sales teams are juggling more than ever. Salesforce Media Cloud has emerged as a game-changing platform that answers this complexity with scalable, AI-powered, and Salesforce-native solutions.![]()
Consider this: in 2023, 67% of media sales leaders reported delays in closing deals due to fragmented data across planning, sales, and billing tools. Traditional CRMs simply weren’t built for multi-format media deals that span TV, OTT, print, digital, and events. Media Cloud changes that.
Salesforce Media Cloud is built on Salesforce’s robust Customer 360 platform, but is tailored specifically for the fast-paced needs of the media ecosystem. Whether you’re selling advertising space, managing multi-platform campaigns, or tracking content performance in real-time, Media Cloud helps unify teams, data, and workflows. It also integrates directly with Salesforce Sales Cloud, Marketing Cloud, and Experience Cloud, offering a seamless media-specific solution across the customer journey.
Understanding Salesforce Media Cloud
Salesforce Media Cloud is a comprehensive solution designed to address the unique challenges of the media and entertainment industry. It encompasses a suite of tools and features aimed at optimizing media operations, enhancing content delivery, and driving audience engagement. Unlike other Salesforce Clouds, Media Cloud is tailored to the specific needs of media professionals, providing a robust framework for managing multimedia assets and driving digital strategies.
Salesforce Media Cloud is a purpose-built vertical solution designed to streamline advertising, sales and operations for media companies. It unifies audience data, campaign planning, deal management, and invoicing into a single workflow, built on Salesforce’s trusted infrastructure.![]()
Key Features of Salesforce Media Cloud
Content Management:
- Creation and Curation: Salesforce Media Cloud offers tools that streamline the process of content creation and curation. These tools help media teams to efficiently produce high-quality content, manage editorial workflows, and ensure consistency across all content.
- Automated Delivery: The platform supports automated content delivery, allowing media companies to schedule and push content to specific audiences at optimal times. This feature reduces manual effort and ensures timely distribution.
- Collaboration Tools: Media teams can collaborate more effectively using built-in tools that facilitate communication, task management, and workflow coordination. This enhances team efficiency and content quality.
Audience Engagement:
- Personalisation: Salesforce Media Cloud enables media companies to deliver personalised content based on user preferences, behaviour, and demographics. This personalisation helps in creating a more engaging user experience and increases content relevance.
- Segmentation: The platform provides advanced audience segmentation capabilities, allowing media companies to create targeted marketing strategies. By segmenting audiences into various categories, companies can tailor their content and marketing efforts to specific groups.
- Predictive Strategies: Using predictive analytics, Media Cloud helps anticipate audience needs and behaviours. This allows for proactive content planning and targeted engagement strategies that align with audience expectations.
Cross-Platform Distribution:
- Integration: Media Cloud supports integration with multiple media channels, including social media, websites, and mobile apps. This ensures that content can be distributed seamlessly across different platforms.
- Campaign Management: The platform simplifies the management of multi-platform campaigns by providing tools to monitor and optimise performance across all channels from a single interface.
- Synchronisation: Content synchronisation across devices ensures a consistent user experience. Whether users access content on their smartphones, tablets, or desktops, they receive a uniform and high-quality experience.
Advanced Analytics:
- Real-Time Tracking: Media Cloud offers real-time tracking of content performance, allowing media companies to monitor metrics such as views, engagement rates, and conversions as they happen.
- Predictive Analytics: The platform uses predictive analytics to forecast future audience behaviour and content performance. This helps in making data-driven decisions and adjusting strategies based on anticipated trends.
- Performance Metrics: Detailed performance metrics provide insights into the effectiveness of content and campaigns. This includes data on audience engagement, conversion rates, and overall ROI.
Salesforce Media Cloud Architecture:
Salesforce Media Cloud is built on the robust Salesforce platform, offering top-tier security, performance, and manageability. It is customizable, like other Salesforce products, through clicks rather than code.
Above the platform, the developer experience layer includes tools like the IDX build tool, installation assistant, and IDX workbench. These tools allow configurations to be source-controlled, moved, and deployed quickly across multi-org environments.![]()
The data and third-party integration layer allows for seamless integration with MuleSoft and other applications using integration procedures and DataRaptors. Developers can design APIs, transform data between systems, and integrate third-party systems without writing Apex code.
The digital experience layer supports creating rich user experiences at scale. It includes media action cards, call centre consoles, OmniScript, and mobile-first user experiences.
At the top, the media industry-specific data model enables companies to start using Media Cloud quickly, with ready-made objects, fields, flows, and more.
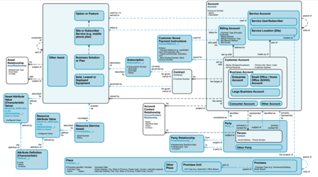
Media Cloud Data Model
Salesforce has extended its core data model to cater to the specific needs of media companies. This extension minimises the need for custom objects, allowing media companies to do more with standard ones.![]()
In the diagram above, white boxes represent standard Salesforce entities, while blue boxes indicate extensions made for Media Cloud.
The extensions to the data model are primarily focused on two areas:
1. People and Accounts:
- Customer Account: Represents a customer, account, organisation, or partner involved with your business, such as a consumer or a business account.
- Billing Account: Captures billing information for a customer account.
- Service Account: Defines a service location for a customer account.
- Person (Contact) Object: Represents the individual associated with a customer account.
2. Products and Assets:
- Product Object: Significantly enhanced in Media Cloud to support product hierarchies and attributes.
- Child Products Object: Describes the components of a product bundle.
- Asset Object: Extended to support subscriptions, allowing the management of multiple subscriptions or services under a single contract.
OmniStudio Digital Interaction Platform
Salesforce Media Cloud can be configured using OmniStudio, which provides tools for creating user experiences, guided workflows, and integrations with third-party tools. Key tools include:
- FlexCards: Highly configurable UI components that display information and actions in a specific context.

- OmniScript: Enables the creation of user-friendly, interactive workflows that conceal complex functionalities.

- DataRaptor: Facilitates the extraction, transformation, and loading of hierarchical data into Salesforce.

- Integration Procedures: Declarative server-side processes capable of executing multiple actions within a single server call.

- Calculation Procedure: Configures complex mathematical processes on the Salesforce platform.

Salesforce Media Cloud Modules
- Industries Configure, Price, Quote (CPQ): Provides advanced order-capture and guided-selling capabilities for media sales teams.
- Enterprise Product Catalogue (EPC): Allows product managers to quickly create and update products and service offerings.
- Industries Order Management: Manages the fulfilment of orders, particularly useful for digital media campaigns.
- Contract Lifecycle Management (CLM): Supports the complete contract lifecycle, from authoring to electronic signature integration.

Advantages of Salesforce Media Cloud
- Built on the Salesforce Platform: Leverages Salesforce’s industry-leading security, automation, and configuration features.
- Fast Time-to-Value: Delivers rapid deployment and monetisation through industry-specific apps, integrations, and data models.
- Rapid Growth of Media Revenue: Maximises advertising revenue with automated pricing, reduced errors, and increased sales velocity.
- Flexible and Scalable Experiences: Delivers customizable omnichannel media experiences across platforms with low-code tools.
Challenges and Solutions
1. Implementation Obstacles:
Challenge: System Integration:
- Details: Integrating Salesforce Media Cloud with existing legacy systems and third-party applications can be complex. Many media companies operate with a mix of older technologies and modern platforms, making seamless integration a challenge.
- Solution: Conduct a thorough system audit before implementation to identify potential integration issues. Engage with Salesforce’s technical support team to create custom APIs and middleware that bridge gaps between Media Cloud and existing systems. Gradual phased implementation can also minimise disruptions.
2. Industry-Specific Challenges:
Challenge: Real-Time Content Delivery:
- Details: Media companies often need to deliver content in real-time, particularly for live events or breaking news. Ensuring that Salesforce Media Cloud can support this requirement without latency issues is critical.
- Solution: Optimise Media Cloud’s content delivery network (CDN) and use edge computing to reduce latency. Implement real-time data processing tools and ensure that the platform’s infrastructure is robust enough to handle peak traffic. Regular performance testing can identify and resolve potential bottlenecks.
3. Adoption Strategies:
Challenge: Measuring ROI:
- Details: Demonstrating the return on investment (ROI) for Salesforce Media Cloud can be challenging, especially in the early stages of adoption. Media companies need to track the impact of the platform on key performance indicators (KPIs).
- Solution: Define clear KPIs before implementation, such as increased audience engagement, improved content distribution efficiency, and enhanced monetisation. Use Salesforce’s analytics tools to track these metrics and provide regular reports to stakeholders. Adjust strategies based on the data to optimise ROI.
Case Studies of Salesforce Media Cloud Implementation
1. Major Publishing House:
A leading global publishing house, with a rich history of producing newspapers, magazines, and digital content, faced challenges in adapting to the rapidly changing digital media landscape. The company struggled with fragmented content management systems, inconsistent editorial workflows, and declining ad revenues.
Challenges:
- Content Fragmentation: The publishing house used multiple content management systems (CMS) across different regions and publications. This fragmentation led to inefficiencies in content creation, management, and distribution.
- Declining Revenue: Traditional ad revenue was dwindling, and the company needed to find new ways to monetise content in the digital space.
- Workflow Inefficiencies: Editorial workflows were manual and inconsistent, causing delays in content production and publication.
Implementation of Salesforce Media Cloud:
- Unified Content Management: Salesforce Media Cloud was implemented as a unified content management platform, replacing the disparate systems previously used. This allowed the publishing house to streamline content creation, editing, and distribution processes across all its publications.
- Monetisation Strategies: The company leveraged Media Cloud’s monetisation features, such as subscription models and paywalls, to introduce premium content offerings. This approach provided new revenue streams while maintaining access to free content for wider audiences.
- Editorial Workflow Automation: The platform’s automation tools were used to standardise and streamline editorial workflows, reducing manual tasks and speeding up the content production process.
Results:
- Improved Efficiency: The publishing house saw a 30% reduction in content production time, allowing for faster publication of news and features.
- Increased Revenue: Subscription revenue grew by 25% within the first year of implementation, offsetting the decline in traditional ad revenue.
- Content Quality: Consistency in content quality improved due to standardised editorial processes and better collaboration among teams across different regions.
Conclusion:
- Salesforce Media Cloud enabled the publishing house to modernise its operations, adapt to the digital age, and maintain its leadership in the media industry. The platform’s ability to integrate content management and monetisation strategies was key to the company’s success.
2. National Broadcasting Network:
A national broadcasting network, known for its live sports coverage, news programs, and entertainment shows, faced challenges in managing live event broadcasts and engaging a diverse audience across multiple platforms.
Challenges:
- Real-Time Content Delivery: The network needed a reliable solution to manage the delivery of live content, especially during peak times, such as major sports events.
- Audience Engagement: Engaging viewers across different platforms (TV, mobile apps, social media) while maintaining a consistent experience was difficult.
- Data Utilisation: The network had vast amounts of viewer data but lacked the tools to analyse and use this data effectively for targeted content delivery and advertising.
Implementation of Salesforce Media Cloud:
- Optimised Content Delivery: Media Cloud’s content delivery network (CDN) was used to optimise the streaming of live events. The platform’s real-time tracking and predictive analytics ensured that content was delivered smoothly, even during high-traffic periods.
- Cross-Platform Engagement: The network used Media Cloud’s cross-platform integration features to synchronise content delivery across TV, mobile apps, and social media. Personalised content and targeted notifications were delivered to viewers based on their preferences and viewing history.
- Advanced Analytics: Salesforce Media Cloud’s advanced analytics tools allowed the network to analyse viewer data in real time. This data was used to create targeted advertising campaigns and to tailor content to specific audience segments.
Results:
- Enhanced Viewer Experience: Viewers enjoyed a seamless experience across all platforms, resulting in a 20% increase in audience engagement during live events.
- Revenue Growth: Targeted advertising led to a 15% increase in ad revenue, as advertisers were able to reach more specific audience segments with relevant content.
- Data-Driven Decisions: The network gained valuable insights into viewer behaviour, enabling more informed decisions on content creation and distribution.
Conclusion:
- By implementing Salesforce Media Cloud, the national broadcasting network successfully enhanced its live event broadcasting capabilities and improved audience engagement across multiple platforms. The platform’s ability to handle large-scale live content and provide actionable data insights was crucial to the network’s success.
3. Global Advertising Agency:
A global advertising agency, with clients across various industries, needed a more efficient way to manage and deliver digital advertising campaigns. The agency was facing challenges with audience targeting, campaign performance tracking, and integrating ad campaigns across multiple media channels.
Challenges:
- Audience Segmentation: The agency struggled to effectively segment and target audiences, resulting in lower-than-expected campaign performance.
- Campaign Management: Managing and coordinating ad campaigns across different platforms (social media, websites, mobile apps) was time-consuming and prone to errors.
- Performance Tracking: The agency lacked real-time analytics tools to track the performance of their campaigns, making it difficult to optimise them on the fly.
Implementation of Salesforce Media Cloud:
- Advanced Audience Segmentation: The agency used Media Cloud’s audience segmentation features to create detailed audience profiles based on demographics, behaviour, and preferences. This allowed for more precise targeting of ad campaigns.
- Integrated Campaign Management: Media Cloud’s integration capabilities enabled the agency to manage and synchronise campaigns across all media channels from a single platform. This improved coordination and consistency in campaign execution.
- Real-Time Analytics: The agency leveraged Media Cloud’s real-time analytics tools to monitor campaign performance as it happened. This allowed for quick adjustments to optimise campaign outcomes.
Results:
- Improved Targeting: The agency achieved a 30% increase in campaign effectiveness due to better audience segmentation and targeting.
- Efficiency Gains: Campaign management time was reduced by 40%, allowing the agency to handle more campaigns simultaneously without compromising quality.
- Higher ROI: Real-time performance tracking led to a 20% increase in campaign ROI, as the agency could quickly identify and address underperforming ads.
Conclusion:
- Salesforce Media Cloud enabled the global advertising agency to enhance its digital advertising capabilities, resulting in more effective campaigns, improved efficiency, and higher ROI. The platform’s advanced audience segmentation and real-time analytics were instrumental in achieving these outcomes.
Conclusion:
Salesforce Media Cloud isn’t just a CRM with media wrappers—it’s a purpose-built platform that understands the nuance of today’s cross-platform media sales. By leveraging core Salesforce components like Flow, Apex, Tableau CRM, and CDP, while layering on domain-specific logic, Media Cloud delivers precision, speed, and scale.
Whether you’re a niche podcast network or a global broadcaster, Salesforce Media Cloud can centralise your workflows, automate your operations, and unlock new revenue. Start with a sandbox build: install the Media Sales Management Package, load dummy inventory, and run a test deal from quote to invoice. You’ll see its power fast.
Strategic Tip: Pair Media Cloud with Einstein AI for predictive audience targeting—future-proofing your sales in an algorithmic age. The future of media sales is fast, flexible, and Salesforce-native. Are you ready to transform yours?
Learn More About Our Product Recommendations:
Learn more about Exploring Salesforce Media Cloud with Elevate.
Contact Us
We would love to hear from you Please feel free to send us a message via the form